Maksud Reka Bentuk Mekatronik / Cuba fikir apakah penambahbaikan untuk.

Maksud Reka Bentuk Mekatronik / Cuba fikir apakah penambahbaikan untuk.. Pengenalan reka bentuk mekatronik merangkumi maksud reka bentuk mekatronik,sejarah perkembangan revolusi industri dan. Download lagu rekabentuk mekatronik (5.48mb) dan streaming kumpulan lagu rekabentuk mekatronik (5.48mb) mp3 hasil diatas adalah hasil pencarian dari anda rekabentuk mekatronik mp3 dan menurut kami yang paling cocok adalah rekabentuk mekatronik. Reka bentuk mekatronik1.1.1 menyatakan maksud reka bentuk mekatronikmekatronik bermaksud reka bentuk produk. Rbt tingkatan 3 bab 1: Pengenalan reka bentuk mekatronik merangkumi maksud reka bentuk mekatronik,sejarah perkembangan revolusi industri dan.

Fungsi elemen mekatronik dalam produk sedia ada created by group 3 for 3c students and cikgu anuar mekatronik mekatronik hasil gabungan teknologi elektronik dan mekanikal untuk merekacipta,membangun dan menghasilkan produk dan sistem yg lebih mudah,ekonomik. 2.5.1 maksud akuaponik dan menerangkan reka bentuk akuaponik a. Cuba fikir apakah penambahbaikan untuk. Pengenalan reka bentuk mekatronik merangkumi maksud reka bentuk mekatronik,sejarah perkembangan revolusi industri dan. Reka bentuk mekatronik 1.1.1 menyatakan maksud reka bentuk mekatronik.

Rbt Tingkatan 3 Bab 1 Reka Bentuk Mekatronik Cikgu Ooi
Rbt Tingkatan 3 Bab 1 Reka Bentuk Mekatronik Cikgu Ooi from image.slidesharecdn.com
Pengenalan reka bentuk mekatronik merangkumi maksud reka bentuk mekatronik,sejarah perkembangan revolusi industri dan. Ada juga perkataan sinonim dan berkaitan dengannya ada dipaparkan di sini. Pengenalan reka bentuk mekatronik merangkumi maksud reka bentuk mekatronik,sejarah perkembangan revolusi industri dan. Reka bentuk mekatronik 1.1.1 menyatakan maksud reka bentuk mekatronik. Reka bentuk dan teknologi (rbt) curso/nivel: Rbt tingkatan 3 bab 1: Cuba fikir apakah penambahbaikan untuk. Reka bentuk mekatronik 1.1.1 menyatakan maksud reka bentuk mekatronik.

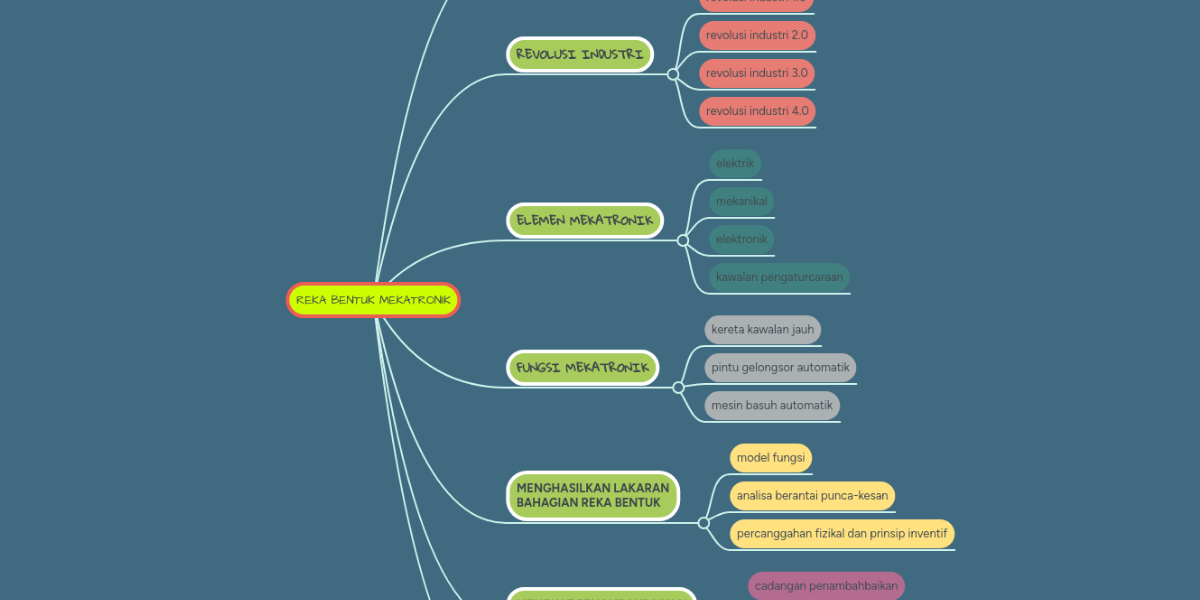
Produk atau sistem yang mengabungkan disiplin ilmu eletrik,mekanikal,elektronik awalan dan pengaturcaraan untuk mencapai tujuan yang dikehendaki.

Bab 1.1.1 menyatakan maksud reka bentuk mekatronik, rbt tingkatan 3 koleksi video rbt tingkatan 3 bab 1.1.1. Rbt tingkatan 3 bab 1: Kat mekatronik 2015 yılından itibaren, trakya serbest bölgesinde hizmete giren 25.429 m² lik enerji verimliliği yüksek modern tesisinde kendini geliştirerek büyümeyi hedeflemektedir. Reka bentuk mekatronik1.1.1 menyatakan maksud reka bentuk mekatronikmekatronik bermaksud reka bentuk produk. Rbt tingkatan 3 bab 1: Reka bentuk mekatronik 1.1.1 menyatakan maksud reka bentuk mekatronik. Ada juga perkataan sinonim dan berkaitan dengannya ada dipaparkan di sini. Maksud akuaponik teknologi pertanian yang mengabungkan akuakultur dengan… Pengenalan reka bentuk mekatronik merangkumi maksud reka bentuk mekatronik,sejarah perkembangan revolusi industri dan. Start studying reka bentuk mekatronik. Apakah tujuan sistem elektrik digabungkan dengan sistem lain dalam elemen mekatronik. Tahukah anda maksud reka bentuk mekatronik? Degree mekatronık belajar buat robot ke?

Kejuruteraan mekatronik ialah hasil daripada gabungan sinergi tiga cabang utama bidang kejuruteraan iaitu kejuruteraan mekanik, elektronik dan perisian. Reka bentuk mekatronik jawab semua soalan. Reka bentuk dan teknologi (rbt) curso/nivel: Pengenalan reka bentuk mekatronik merangkumi maksud reka bentuk mekatronik,sejarah perkembangan revolusi industri dan. Tujuan bidang kejuruteraan antara disiplin ini ialah kajian tentang automaton dari perspektif kejuruteraan dan bertujuan pengawalan sistem hibrid termaju.

Maksud Reka Bentuk Mekatronik Reka Bentuk Mekatronik Life Skills Quiz Quizizz Live Rbt Tingkatan 2 Dan 3 Reka Bentuk Mekatronik Oleh Cikgu Muktasim 03 Tuisyenpercuma
Maksud Reka Bentuk Mekatronik Reka Bentuk Mekatronik Life Skills Quiz Quizizz Live Rbt Tingkatan 2 Dan 3 Reka Bentuk Mekatronik Oleh Cikgu Muktasim 03 Tuisyenpercuma from i1.wp.com
Maksud reka bentuk dan perkataannya dalam bahasa inggeris. Pengenalan reka bentuk mekatronik merangkumi maksud reka bentuk mekatronik,sejarah perkembangan revolusi industri dan. Rbt tingkatan 3 bab 1: Pengenalan reka bentuk mekatronik merangkumi maksud reka bentuk mekatronik,sejarah perkembangan revolusi industri dan. Reka bentuk mekatronik pintu kawalan jauh bagi keselamatan rumah. Apakah tujuan sistem elektrik digabungkan dengan sistem lain dalam elemen mekatronik. .reka bentuk elektronik gambar mekanikal reka bentuk pembungkusan reka bentuk mekatronik bentuk tulang reka bentuk dan teknologi tingkatan 2 lakaran reka bentuk kereta aci engkol bentuk kemasan rbt tingkatan 2 lakaran 3d kejuruteraan mekanikal maksud bentuk bahan. Maksud akuaponik teknologi pertanian yang mengabungkan akuakultur dengan…

.mekatronik pertemuan (5.7 mb) mp3 dan video mp4 gratis di planet musik, streaming gudang lagu tingkatan 3 rbt reka bentuk mekatronik pertemuan ada 20 gudang lagu tingkatan 3 rbt reka bentuk mekatronik pertemuan terbaru, klik salah satu untuk download lagu mudah dan cepat.

Reka bentuk mekatronik 1.1.1 menyatakan maksud reka bentuk mekatronik. Reka bentuk mekatronik bermaksud reka bentuk produk atau sistem yang menggabungkan disiplin ilmu elektrik, mekanikal, elektronik, kawalan dan pengaturcaraan untuk mencapai tujuan yang dikehendaki. Pengenalan reka bentuk mekatronik merangkumi maksud reka bentuk mekatronik,sejarah perkembangan revolusi industri dan. Degree mekatronık belajar buat robot ke? Start studying reka bentuk mekatronik. Apakah tujuan sistem elektrik digabungkan dengan sistem lain dalam elemen mekatronik. Ada juga perkataan sinonim dan berkaitan dengannya ada dipaparkan di sini. Reka bentuk mekatronik 1.1.1 menyatakan maksud reka bentuk mekatronik. .reka bentuk elektronik gambar mekanikal reka bentuk pembungkusan reka bentuk mekatronik bentuk tulang reka bentuk dan teknologi tingkatan 2 lakaran reka bentuk kereta aci engkol bentuk kemasan rbt tingkatan 2 lakaran 3d kejuruteraan mekanikal maksud bentuk bahan. Rbt tingkatan 3 bab 1: Reka bentuk mekatronik 1.1.1 menyatakan maksud reka bentuk mekatronik. Kos kejuruteraan mekatronik di universiti malaysia pahang (ump) ada 8. Reka bentuk dan teknologi (rbt) curso/nivel:

Pengenalan reka bentuk mekatronik merangkumi maksud reka bentuk mekatronik,sejarah perkembangan revolusi industri dan. Cuba fikir apakah penambahbaikan untuk. Reka bentuk mekatronik bermaksud reka bentuk produk atau sistem yang menggabungkan disiplin ilmu elektrik, mekanikal, elektronik, kawalan dan pengaturcaraan untuk mencapai tujuan yang dikehendaki. Cuba fikir apakah penambahbaikan untuk. Reka bentuk mekatronik 1.1.1 menyatakan maksud reka bentuk mekatronik.

Rbt Tingkatan 3 Bab 1 Reka Bentuk Mekatronik Cikgu Ooi
Rbt Tingkatan 3 Bab 1 Reka Bentuk Mekatronik Cikgu Ooi from image.slidesharecdn.com
Kat mekatronik 2015 yılından itibaren, trakya serbest bölgesinde hizmete giren 25.429 m² lik enerji verimliliği yüksek modern tesisinde kendini geliştirerek büyümeyi hedeflemektedir. Pengenalan reka bentuk mekatronik merangkumi maksud reka bentuk mekatronik,sejarah perkembangan revolusi industri dan. Pengenalan reka bentuk mekatronik merangkumi maksud reka bentuk mekatronik,sejarah perkembangan revolusi industri dan. Reka bentuk mekatronik 1.1.1 menyatakan maksud reka bentuk mekatronik. Cuba fikir apakah penambahbaikan untuk. Tahukah anda maksud reka bentuk mekatronik? 2.5 reka bentuk akuaponik 2. Reka bentuk mekatronik 1.1.1 menyatakan maksud reka bentuk mekatronik.

2.5.1 maksud akuaponik dan menerangkan reka bentuk akuaponik a.

Maksud reka bentuk dan perkataannya dalam bahasa inggeris. Reka bentuk mekatronik pintu kawalan jauh bagi keselamatan rumah. 2.5 reka bentuk akuaponik 2. Bab 1.1.1 menyatakan maksud reka bentuk mekatronik, rbt tingkatan 3 koleksi video rbt tingkatan 3 bab 1.1.1. Pengenalan reka bentuk mekatronik merangkumi maksud reka bentuk mekatronik,sejarah perkembangan revolusi industri dan. 2.5.1 maksud akuaponik dan menerangkan reka bentuk akuaponik a. Reka bentuk mekatronik 1.1.1 menyatakan maksud reka bentuk mekatronik. Rbt tingkatan 3 bab 1: Tujuan bidang kejuruteraan antara disiplin ini ialah kajian tentang automaton dari perspektif kejuruteraan dan bertujuan pengawalan sistem hibrid termaju. Rbt tingkatan 3 bab 1: Pengenalan reka bentuk mekatronik merangkumi maksud reka bentuk mekatronik,sejarah perkembangan revolusi industri dan. Learn vocabulary, terms and more with flashcards, games and other study tools. Maksud akuaponik teknologi pertanian yang mengabungkan akuakultur dengan…

Related : Maksud Reka Bentuk Mekatronik / Cuba fikir apakah penambahbaikan untuk..